:::
首頁
網站導覽
新北衛生局
新北衛生服務網
字級
大
中
小
關於我們
組織架構
主任簡介
歷史沿革
本所願景
環景照片
交通位置
服務項目
業務職掌
政府公開資訊
門診資訊
一般門診資訊
新北市衛生所收費標準
最新消息
資源連結
醫療資源
教育資源
行政資源
其他資源
便民服務
為民服務
主任與民有約
聯絡我們
連絡我們
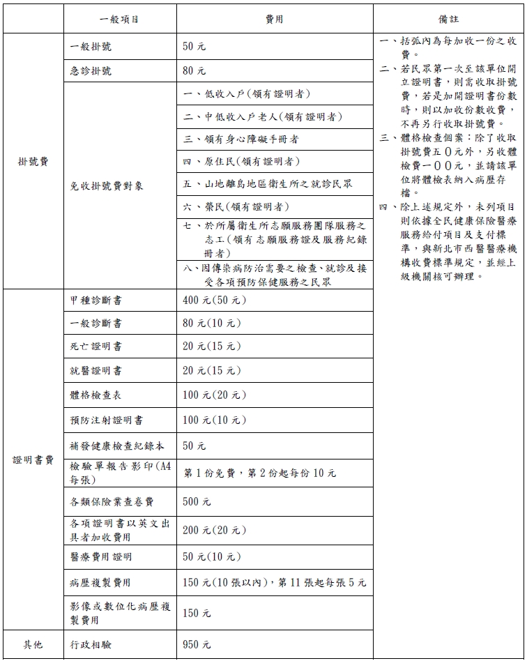
新北市衛生所收費標準
首頁
門診資訊
:::
門診資訊
一般門診資訊
新北市衛生所收費標準
「新北市政府所屬各區衛生所掛號費及證明書費等收費標準表」
中華民國114年10月14日修訂公告
回上頁
上一筆